产品名称:物联网IOT
A-BOX 系列产品为解决自动化设备信息孤岛问题,实现对 PLC、触摸屏、智能仪表灯等产品的远程上下载程序和设备数据监控。A-BOX 产品网络配置简单,无需专业技术,方便易用。1)兼容性丰富的网络接入:4G/WIFI/RJ45,自适应上网最多 2 路 RS232/485/422 串口最多 3 路 10/100M 自适应 RJ45 接口提供 RJ45/WIFI 网络环境,允许
现货供应! 工厂直接发货!质量保证!售后响应快!
紧急发货请联系
产品询价:18352521660(同微信)
企业邮箱: haifeng.gao@wxjnd.com
电话:18306198093
邮箱:ying.liu@wxjnd.com
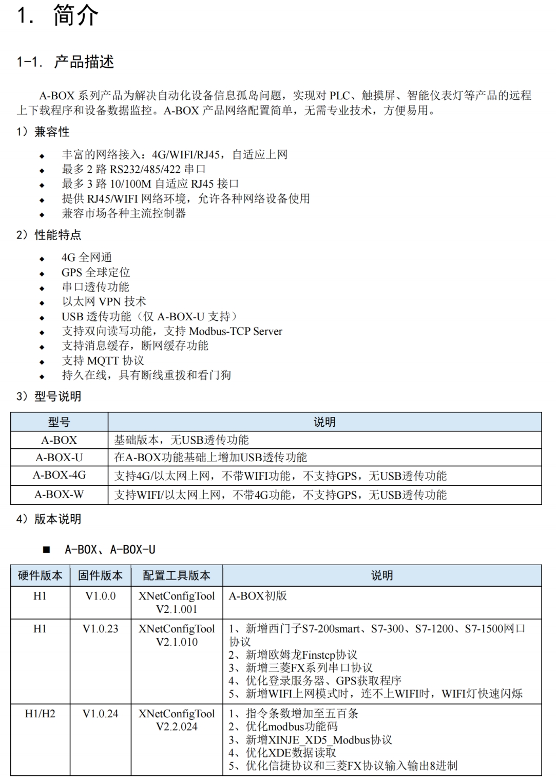
A-BOX 系列产品为解决自动化设备信息孤岛问题,实现对 PLC、触摸屏、智能仪表灯等产品的远程
上下载程序和设备数据监控。A-BOX 产品网络配置简单,无需专业技术,方便易用。
1)兼容性
丰富的网络接入:4G/WIFI/RJ45,自适应上网
最多 2 路 RS232/485/422 串口
最多 3 路 10/100M 自适应 RJ45 接口
提供 RJ45/WIFI 网络环境,允许各种网络设备使用
兼容市场各种主流控制器
2)性能特点
4G 全网通
GPS 全球定位
串口透传功能
以太网 VPN 技术
USB 透传功能(仅 A-BOX-U 支持)
支持双向读写功能,支持 Modbus-TCP Server
支持消息缓存,断网缓存功能
支持 MQTT 协议
持久在线,具有断线重拨和看门狗


